搜索
网站首页
乐居吴江
新闻中心
政府信息公开
办事服务
互动交流
数据开放
政务新媒体
信用吴江
网站首页
乐居吴江
新闻中心
政府信息公开
办事服务
互动交流
数据开放
政务新媒体
信用吴江
用户登录
网站无障碍
适老版
繁
En
您的当前位置:
首页
>
重点领域信息公开
>
基层政务
>
租赁、转让、工程建设相关合同
分享:
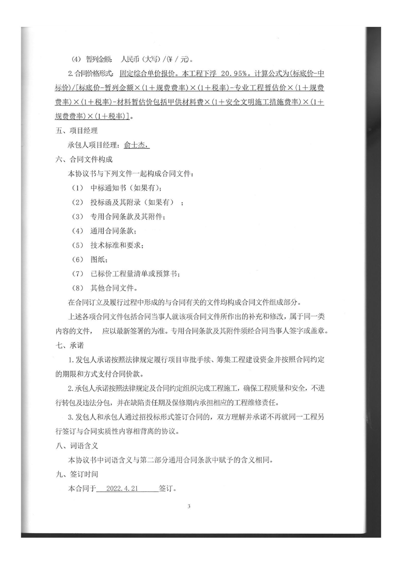
吴江开发区鲈乡北路(联中路-兴中路)景观工程施工合同
2022-09-08 14:17
来源: 吴江经济技术开发区管委会
访问量:
【字体:
大
中
小
】
扫一扫在手机打开当前页
【TOP】
【打印页面】
【关闭页面】
上一篇:
下一篇:
相关信息
你好,我是佳佳,欢迎访问苏州市吴江区人民政府网,需要帮助可随时点我哦!
链接:
中国政府网
|
江苏省政府网
|
苏州市政府网
友情链接
成人在线
|
成人在線觀看
|
成人综艺
|
厕所偷拍